木子
2天前发布了报料
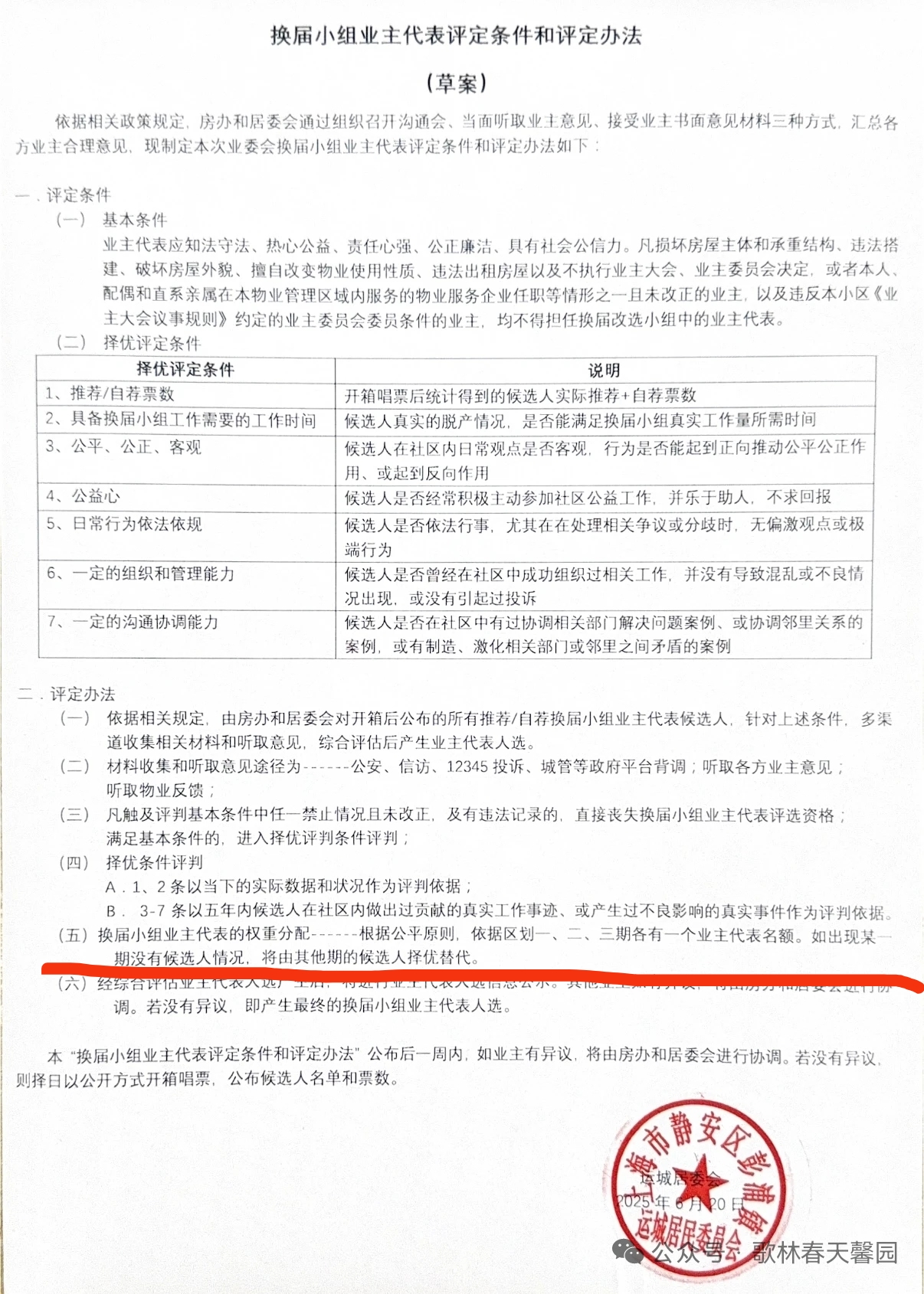
上海市静安区歌林春天小区换届业委改选,居委会擅自把我们业主选出的615高票人员,用一票的古稀老人做替换,而投票入箱是2025年4月30号截止,却在2025年的6月20号却发出了投票规则公示,真是滑天下之大稽,朗朗乾坤既然在上海滩发生这么一件诡异事件,我们小区业主都义愤填膺,现在就让缪锦国和有关领导出面给我们一个正面的答复,以解业主心中的疑惑!



暂无评论,快来发表你的评论吧

剑网行动举报电话:12318(市文化执法总队)、021-64334547(市版权局)
Copyright © 2016 Kankanews.com Inc. All Rights Reserved. 看东方(上海)传媒有限公司 版权所有
