3·15前夕,一枚2块钱的鸡蛋,引爆了一场关于“真相”的拉锯战。打假人王海一份检测报告,把高端鸡蛋品牌黄天鹅推上风口浪尖——鸡蛋里检出人工色素?是“天然本底”还是“人工添加”?双方各执一词。

3月13日,王海团队发布检测报告:在胖东来超市购买的黄天鹅“可生食鸡蛋”中,检出0.399mg/kg角黄素——一种可以让蛋黄更橙黄的着色成分。王海直指:黄天鹅长期宣传“天然植物性饲料”,涉嫌虚假宣传。

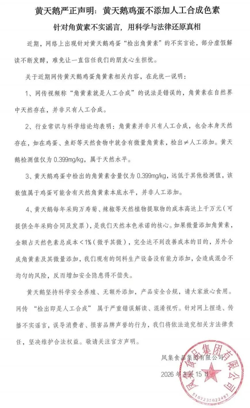
3月15日晚,黄天鹅连夜回应,坚称“检出不等于添加”,0.399mg/kg属于天然本底水平,从未添加人工合成色素。同一天,胖东来也发布声明:国家尚无鲜鸡蛋角黄素限值标准,举报方混淆了饲料标准与食品标准。
然而王海随即抛出第二份报告——永辉超市购买的黄天鹅鸡蛋,检出1.65mg/kg,是胖东来渠道的四倍。“凡是量产鸡蛋检出角黄素,100%是饲料添加!”王海态度坚决。
黄天鹅创始人冯斌则让技术团队算了一笔账:微量添加合成角黄素,一吨饲料只省一块多钱,“毫无经济动机,也承担不起产品波动的风险”。黄天鹅方面还表示,公司每年采购万寿菊、辣椒等天然植物提取物的成本高达上千万元,是保障天然本色的核心。
目前,市场监管部门已介入调查,相关复检及核查工作仍在推进中。
一枚2~3元的“鸡蛋界LV”,究竟是天然本色还是人工美颜?
角黄素又名斑蝥黄,作为一种类胡萝卜素,天然存在于藻类、真菌、鱼类等生物体内,同时也是全世界养殖业广泛使用的合法着色剂。它既有天然的,也有人工合成的。
目前,双方矛盾主要集中在这几个方面:

数值之争。王海咬住的是1.65mg/kg——永辉渠道的角黄素检测值,他认为这个数字“绝非天然”;黄天鹅反复强调的是0.399mg/kg——来自胖东来渠道的数据,坚称“0.5mg/kg以内属于天然本底”。同一个品牌,两个数值相差四倍,谁更能代表真相?
来源之争。这是最核心的分歧。王海认为,量产鸡蛋检出角黄素,只能是饲料添加,因为玉米、豆粕里根本没有;黄天鹅和其团队专家则坚持,角黄素天然存在于藻类、菌类,检出不等于添加。一个说“只能是”,一个说“不一定”。
举证逻辑之争。黄天鹅强调“谁主张谁举证”,质疑方得拿出饲料添加的直接证据;王海则认为举证责任在企业——“你宣传不含人工色素,你就得证明鸡蛋为什么这么黄”。
成本与动机之争。黄天鹅算了一笔账:微量添加合成角黄素,一吨饲料只省一块钱,还要承担产品不匀的风险,“毫无意义”;王海反驳:微胶囊预混技术早已成熟,添加很容易,厂家不能拿“没条件”当挡箭牌。一个算经济账,一个算技术账。

针对这场纷争,中国农业大学食品科学与营养工程学院副教授朱毅解释,角黄素作为一种类胡萝卜素,最早就是从鸡油菌中分离得到的。它天然存在于藻类、某些蘑菇、甲壳类、鱼类等生物体中,本身也是一种抗氧化物质。在国际上,它被广泛允许作为饲料添加剂使用。联合国粮农组织和世卫组织设定的每日容许摄入量为每千克体重0.03毫克。以60公斤的成人为例,每天的安全上限是1.8毫克。此次风波中最低检出值为0.399毫克/kg,要达到安全上限一天需要吃75枚这样的鸡蛋。因此从膳食摄入角度看,这些鸡蛋都是安全的。
对于王海提出的“100%是饲料沉积”的说法,朱毅明确表示这一说法在科学上不成立,鸡蛋中的角黄素确实存在天然来源。关于检测技术,目前的检测方法可以定性定量,但无法判断检测出的角黄素是天然来源还是人工合成添加的。这就需要回归原始记录,进行复合溯源,尤其需要权威机构介入。
此次纷争的背后,其实藏着一个更深的困境——谁来定义“天然”?
根据我国现行标准,角黄素的添加在饲料端有明确限量:蛋禽配合饲料中角黄素的最大添加量为8mg/kg。而在食品端,仅对水产制品、部分调味料等少数食品类别设定了角黄素使用限量,鲜鸡蛋未被纳入覆盖范围,没有鸡蛋成品中角黄素残留的强制性限量要求,也未明确检测方法与判定依据。王海用来指控的8mg/kg,出自《饲料添加剂安全使用规范》,约束对象是蛋禽饲料,而非鸡蛋本身。
更关键的是,从饲料到鸡蛋,经历了蛋鸡的消化、吸收、代谢,终端产品该不该设限?设多少?目前仍是空白。这个标准真空,给了争议发酵的空间。更尴尬的是,现有检测技术只能测出有没有,测不出是天然还是人工。
鸡蛋角黄素争议并非个例,近年来因食品添加剂标准不明确、体系不协调引发的纠纷频发。比如,此前浓缩果蔬汁添加“焦亚硫酸钾”一事也曾陷入类似争议。

在标准缺失的真空里,企业用商业逻辑定义自己,打假人用检测数值定义对方,消费者在两种声音之间左右摇摆。下一次再有类似争议,我们能不能有一把公认的尺子?毕竟,食品安全不能只靠企业自律,也不能只靠打假人监督。
对此,朱毅指出,我国采取的是过程监管模式,管住饲料里能添加的量,只要饲料合规,终端产品就是安全的。美国、加拿大也是同样的监管模式,这是国际认可的。并非没有给鸡蛋定标准就意味着没有保障,现有的饲料标准只要得到严格落实,就已经能够保障安全。
朱毅强调,如实告知是企业最大的避险——用了什么原料、能达到什么效果,都应该向消费者说清楚,充分尊重消费者的知情权和选择权。只要足够透明,消费者就不会怕企业用添加剂,怕的是用了不承认,或者用话术掩盖真相。有条件的企业可以主动公开关键环节的检测报告、原料采购记录和第三方认证。信息越透明,谣言越无处藏身,对企业自身也是最大的保护。
她认为,这场风波未必是坏事,它让人们看到,食品安全监管不能止步于有没有标准,更要看标准有没有被落实。监管部门应及时公布飞行检测的结果和过程监管的情况,让消费者知道监管部门一直在行动。让数据在阳光下说话,比在舆论中猜测更有力量。
| 编辑: | 陈昱卉 游玮 |
| 责编: | 崔信淑 |

剑网行动举报电话:12318(市文化执法总队)、021-64334547(市版权局)
Copyright © 2016 Kankanews.com Inc. All Rights Reserved. 看东方(上海)传媒有限公司 版权所有

全部评论
暂无评论,快来发表你的评论吧