阿力宝宝
2025/01/09发布了报料
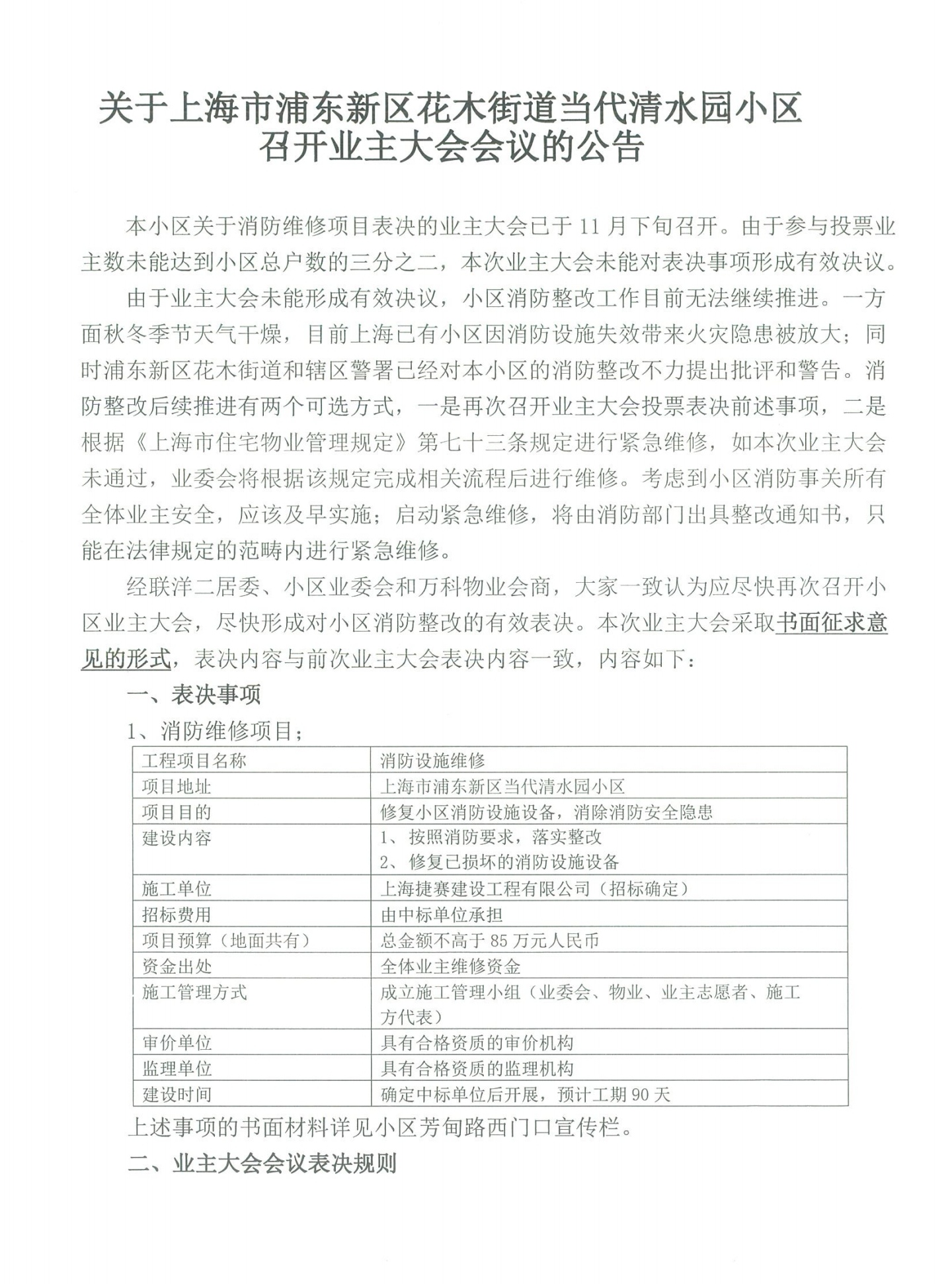
当代清水园小区于2024年11月30日已就是否需要消防设施整改召开业主大会,表决结果是未通过。而业委会与联洋二居委违反小区业主大会议事规则第17条“同一内容6个月内不得再次召开业主大会”的相关规定,强行于12月27日再次就消防设施整改召开业主大会,一副不将85万维修基金从业主口袋里挖出来誓不罢休的态势,居民微信询问居委韩书记也是置之不理,恳请电视台记者予以曝光。





暂无评论,快来发表你的评论吧

剑网行动举报电话:12318(市文化执法总队)、021-64334547(市版权局)
Copyright © 2016 Kankanews.com Inc. All Rights Reserved. 看东方(上海)传媒有限公司 版权所有
