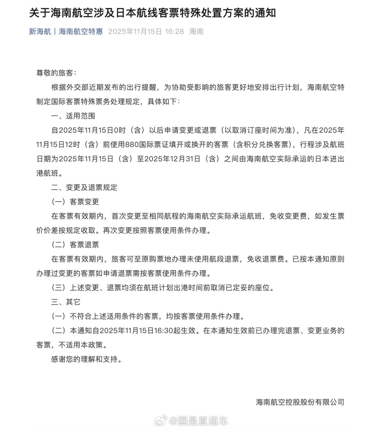
11月15日,中国南方航空股份有限公司发布《关于日本航线客票特殊处理的通知》,中国国际航空股份有限公司发布《关于发布国航涉及日本航线客票特殊处置方案的通知》,中国东方航空股份有限公司发布《关于日本相关航线客票特殊处理的通告》,海南航空控股股份有限公司发布了《关于海南航空涉及日本航线客票特殊处置方案的通知》。
四家航司公布了涉及日本航线客票的特殊处置方案,对于出行日期在12月31日之前且符合相关条件的客票,可予以免费退改处理。




| 编辑: | 周睿明 |

剑网行动举报电话:12318(市文化执法总队)、021-64334547(市版权局)
Copyright © 2016 Kankanews.com Inc. All Rights Reserved. 看东方(上海)传媒有限公司 版权所有

全部评论
暂无评论,快来发表你的评论吧