今天(10月26日)第十二届乌镇戏剧节闭幕。本届乌镇戏剧节持续11天,共邀请来自10个国家的25部特邀剧目(上演71场)、117个古镇嘉年华表演、18部青年竞演作品;超1357位演职人员参与演出互动;艺术形式涵盖巡游、非遗、装置艺术、舞蹈、戏剧、戏曲等等,分剧场演出、小镇对话、戏梦粮仓、起跑戏剧等单元,并在运河沿岸开设戏剧集市,增设潮流小展、夜游神等青年空间。
乌镇戏剧节自2013年创办以来,已迅速成长为中国最具影响力的文化事件之一。它不仅重塑了一座千年古镇的文化与经济生态,更在艺术创作、青年孵化与区域发展等多个维度留下了深刻的印记。
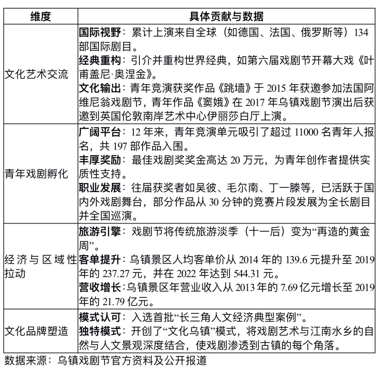
乌镇戏剧节贡献数据

今年乌镇戏剧节以“扶摇”为主题,寓意戏剧艺术乘风而上、生生不息。十一天时间,古镇的街巷、水道、戏院再次成为无界的舞台。作为浙江唯一一个持续创办超过10年的综合性戏剧节,它已经不仅是一个文化节庆,更成为戏剧界尝试结合传统观光经济向文化体验经济转型的缩影。
水乡舞台:乌镇模式的革新与突破
从第一届到第十二届,乌镇戏剧节的整体规模、内容形态、参与体量都实现了量变增长;内容形式上,也逐步发展为更具艺术包容性和国际视野的戏剧平台。十二届乌镇戏剧节共邀请来自世界各地的戏剧大师、新锐导演,带来287部特邀剧目(其中134部为国外剧目),累计演出895场;青年竞演单元吸引11000多人注册报名,入围197部剧目;269场小镇对话、超12000场古镇嘉年华表演拉近了戏剧艺术与观众、游客的距离;有超过31万观众走进剧场,200多万观众在景区内以不同形式共同见证了乌镇戏剧节十二年来的成长。

每年的乌镇戏剧节总是“星光熠熠”,除发起人朋友圈号召力外,本届戏剧节,又有加拿大殿堂级戏剧大师罗伯特·勒帕吉、日本国宝级戏剧大师铃木忠志、挪威戏剧大师卡里·霍尔坦、法国当代戏剧代表人物亚瑟·诺泽希尔、诺贝尔文学奖得主约恩·福瑟等世界顶尖导演与编剧的作品齐聚一堂。今年开幕大戏《人类之城马拉松剧》五联剧由汉堡德意志剧院呈现,总时长达9个小时,7天之内连续上演两轮,约150名中德两国剧组成员合力呈现,有超过1万名中外观众走进乌镇大剧院观演,在戏剧票友圈引发轰动效应。
孵化功能:戏剧节为青年文艺作品搭台
乌镇戏剧节的核心价值之一,在于它不仅是展示平台,更是青年创作引擎。十二年来,陈明昊、吴彼、丁一滕等一大批优秀的中国青年戏剧创作者从这里走出。

青年导演丁一滕对此感受深刻。从2013年参与嘉年华起,他有《女仆》(2014年特邀午夜剧场)、《山阳祭》(2016年青年竞演)、《窦娥》(2017年特邀剧目)、《茶馆》(2018年特邀剧目)、《伤口消失在茫茫黑夜中》(2019年特邀剧目)、《倒影》(2021年戏剧新生活特别单元)等作品先后亮相乌镇。丁一滕经历了青年竞演、特邀剧目、青赛评委到今年的起跑戏剧单元,与乌镇戏剧节共同成长。
2014年,他在乌镇遇到了戏剧导师、欧洲戏剧大师尤金尼奥·巴尔巴,并在此基础上建立跨文化的“新程式”戏剧观。

“起跑戏剧”是本届戏剧节的全新单元,开创了剧场版剧本围读新模式。丁一滕导演的《麦克白》、杨婷导演的《农庄馆客人》以及饶晓志导演的《被讨厌的勇气》在此单元与观众见面。平台和艺术家都希望以此为华语戏剧培育土壤。“乌镇戏剧节是眼下国内最大的戏剧展演和宣传平台,但我们觉得其功能可以不限于展示成熟剧目,还可以延伸到剧目最初的孵化阶段。”丁一滕如是说。
“青年竞演”单元始终是乌镇戏剧节最富活力的部分。往届青年获奖者吴彼、毛尔南、丁一滕、杨哲芬等,已活跃于国内外戏剧舞台。部分青赛作品从30分钟的竞赛片段发展为全长剧目并全国巡演。每年最佳戏剧奖奖金高达20万元,为青年创作者提供实质性支持。今年发起的“蜻蜓计划”也将助力“青年竞演”好作品推向市场。

地域特色:城市与水乡的差异化路径
与城市戏剧节不同,江南水乡戏剧节具备特有的地理和文化个性。城市戏剧节通常依托完善的剧场设施和庞大的市民基础,更注重专业性与综合性,强调戏剧与城市文化的深度融合。相比之下,水乡戏剧节则更注重环境与艺术的交融,是中外戏剧文化交流的独特空间。乌镇戏剧节正是将1300年历史的水乡古镇作为舞台,集中上演世界级精品剧目以及年轻戏剧人的原创作品,让中外艺术与地域特色产生创作动能和文旅效应。
在空间使用上,乌镇戏剧节已从初期集中于少数剧场,扩展至覆盖西栅景区内多个室内及户外场地,包括新增的戏剧集市区域、运河沿岸公共空间、蚌湾剧场及多个小镇对话场地等。整个乌镇正在逐步发展为一个没有边界的大舞台,实现戏剧与古镇空间的现代融合。

下一个十二年:乌镇戏剧节的难题和挑战
尽管十二年成果显著,乌镇戏剧节仍面临诸多挑战。如何突破水乡载客容量有限的难题?如何避免受众破圈难而成为戏剧专业圈子内部的文化大观园?如何带动本土戏剧共同繁荣,让更多普通百姓参与戏剧生活?对此,平台也尝试创新与突破。例如以公益直播活动募集善款,用于乡村学校改建美育教室的公益项目,以回馈社会,并提升品牌形象。

江南社戏历史上就是融于乡土、全民参与的幸福生活图景。水乡曾经就是戏剧生活的沃土、原乡,社戏生活打破观演界限的形态,也能为现代戏剧办节提供启发。
乌镇戏剧节发起人陈向宏曾担忧戏剧节“变俗气”,并强调其初衷是一个“纯粹的戏剧节”。如何在引入商业合作的同时,不损害艺术氛围,是需要持续探索的课题。此外,戏剧节期间,狭窄的水乡街巷人头攒动,周末更在小桥、巷口出现拥堵情况,巨大的客流量带来了体验感的挑战。有游客反映“西栅挤死了,吃饭排队!一到戏剧节,住宿就很难订”,部分嘉年华演出也因拥挤而影响观众的观看和互动效果。如何优化空间管理与活动安排,是维持乌镇“戏剧乌托邦”魅力的关键。

正如乌镇戏剧节发起人陈向宏所言,“乌镇戏剧节是所有热爱生活的人们的美好之梦,它让艺术重新回到了生活发生的现场。乌镇成为一个大家可触摸的、活着的梦。”乌镇戏剧节的价值,早已超越了戏剧本身。它成功地将文化基因植入古镇的肌理,证明了文化不仅能提升生活品质,更能成为驱动区域发展的核心力量。
在乌镇大剧院举办的闭幕式中,青年竞演小镇奖评选结果揭晓!《游园失梦》获得最佳戏剧奖,《一块钱》获得特别关注奖,刘元涛与张金洋凭借《先生,黑色不是阳光明媚》获得最佳个人表现奖。至今,蚌湾剧场已经走出了800多名青年戏剧人,这里是许多年轻人实现舞台梦想,第一次被观众“看见”的地方。这些青年也将给戏剧舞台带去更多的可能和希望。

真正有生命力的文化事件,从来不是孤立的节庆,而是能让艺术融入日常、让传统照进当下、让每个人都能在其中找到精神共鸣的幸福感。十二年乌镇戏剧节,早已不是一场短暂的艺术狂欢,而是一次文化基因的缓缓植入与生长。它以水乡为纸、戏剧为墨,既书写了国际艺术对话的璀璨篇章,也给青年戏剧人注入蓬勃动力。当“扶摇”主题落幕,“澹远”成为新的期待,乌镇水道与街巷已经留下戏剧的足迹。
乌镇戏剧节的十二年,是中国戏剧生态不断丰富的12年。从上海到乌镇,从北京到桂林,从大凉山到会昌,多元化的戏剧节正以前所未有的密度在中华大地上生长。让戏剧上得了剧场入得到民间,从专业群体拓展到更广大的受众,根植博大精深的中华文明,重塑全民参与的“社戏”盛景。十二年循环往复,长长久久。下一个十二年,不仅会有一个乌镇戏剧节再出发,更将有一批中国戏剧项目从“展示平台”向“生态引擎”进阶升级。期待它们继续从原乡出发,让更多的故事生发,让戏剧真正成为连接传统与现代、本土与世界、专业与大众的桥梁,在文化传承与创新的路上,在给予观众美好生活的路上,继续“扶摇”而上,生生不息。
| 编辑: | 陈瑞 |
| 责编: | 宫明华 |

剑网行动举报电话:12318(市文化执法总队)、021-64334547(市版权局)
Copyright © 2016 Kankanews.com Inc. All Rights Reserved. 看东方(上海)传媒有限公司 版权所有

全部评论
暂无评论,快来发表你的评论吧