看看新闻APP

扫描二维码下载APP

下载APP
登录

⁺

历史

⁺

收藏

⁺

订阅

个人中心
退出登录

中国光彩事业促进会第七届理事会领导机构产生,这些上海代表当选→

浦江同舟

2025-11-28 09:43:00 看看新闻Knews综合

中国光彩事业促进会第七次会员代表大会26日在京召开。中共中央政治局常委、全国政协主席王沪宁会见全体与会代表。



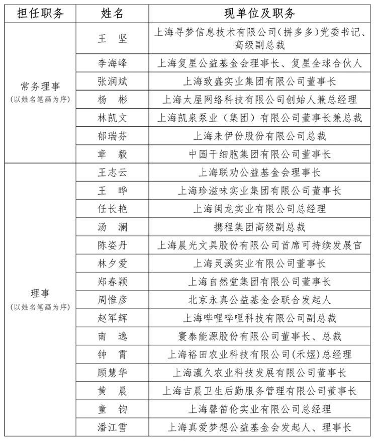
会议选举产生了第七届理事会领导机构。其中,我市7位代表当选中国光彩会第七届理事会常务理事,15位代表当选理事。祝贺他们→



编辑: 蔡凌
版权声明:本文系看看新闻Knews独家稿件,未经授权,不得转载
点赞
收藏
分享
用手机看
关键词: 统战

全部评论

请先登录后发表评论

暂无评论,快来发表你的评论吧

推荐视频

中国光彩事业促进会第七次会员代表大会在京召开 王沪宁会见与会代表
浦江同舟2天前
00:08
特朗普施压 要求重启成龙主演电影《尖峰时刻》
时讯2025/11/25
00:07
中国游客退订重创日本旅游市场 酒店老板诉苦
时讯2025/11/24
01:17
106千米 “上海造”人形机器人走出世界纪录
看呀STV2025/11/22
00:07
批高市早苗的人反遭批?野田佳彦:很危险!有错该纠!
时讯2025/11/22
00:10
内塔尼亚胡:美售沙特F-35未提前沟通
子午观潮2025/11/21
00:08
野猪早高峰“打卡”南京博物院 被护栏封印
时讯2025/11/21
2025年两院院士增选结果揭晓 144人当选
时讯2025/11/21
解放日报专访梁振英副主席:上海给我美好回忆,希望两地民众多走动
浦江同舟2025/11/21
00:09
加州少年疯玩踢门挑战 极有可能被当成歹徒
看现场2025/11/20
07:09
为日本军国主义“招魂”!奉劝高市:不要自取其辱
环球叶问2025/11/20
00:16
国内最大巴洛克建筑群 换“冬装”“蓄势”迎客
东方番茄酱2025/11/19
00:10
中方代表:日本没资格要求成为安理会常任理事国
时讯2025/11/19
代表上海入选!哪门艺术?
浦江同舟2025/11/19
法语文学翻译家马振骋逝世 享年91岁
时讯2025/11/18
00:49
“老舅妈”嫩娘 百岁生日快乐
看呀STV2025/11/03
00:07
正式接棒!继上海北京后深圳成为中国APEC第三城
时讯2025/11/01
“民企发展正当时”座谈会上,22位上海城市发展重要“合伙人”共话信心与动力
浦江同舟2025/10/13
刘小涛任江苏省副省长 代理省长职务
时讯2025/10/09
04:06
自民党霸道女总裁 要求大家玩命工作 她能行吗?
看看看日本2025/10/05
看看新闻
  • 关于我们
  • 广告服务
  • 联系我们
  • 投诉建议
  • 友情链接
  • 产品服务
  • 法律条款
网上有害信息举报专区
  • 互联网违法和不良信息举报
  • 上海互联网举报中心
儿童色情信息举报专区

举报电话:021-62870000

举报邮箱:service@kankanews.com

网络社会征信网
上海工商电子标识
广播电视节目制作经营许可证:(沪)字第510号 互联网新闻信息服务许可证:31120240001 网络文化经营许可证:沪网文[2018]4466-313号 互联网ICP备:沪ICP备10207042号-1 沪ICP备10207042号-4 网视备(沪)02020000020-1号 违法与不良信息举报邮箱:service@kankanews.com

剑网行动举报电话:12318(市文化执法总队)、021-64334547(市版权局)

Copyright © 2016 Kankanews.com Inc. All Rights Reserved. 看东方(上海)传媒有限公司 版权所有

看看新闻APP
沪公网安备 31010602001114号