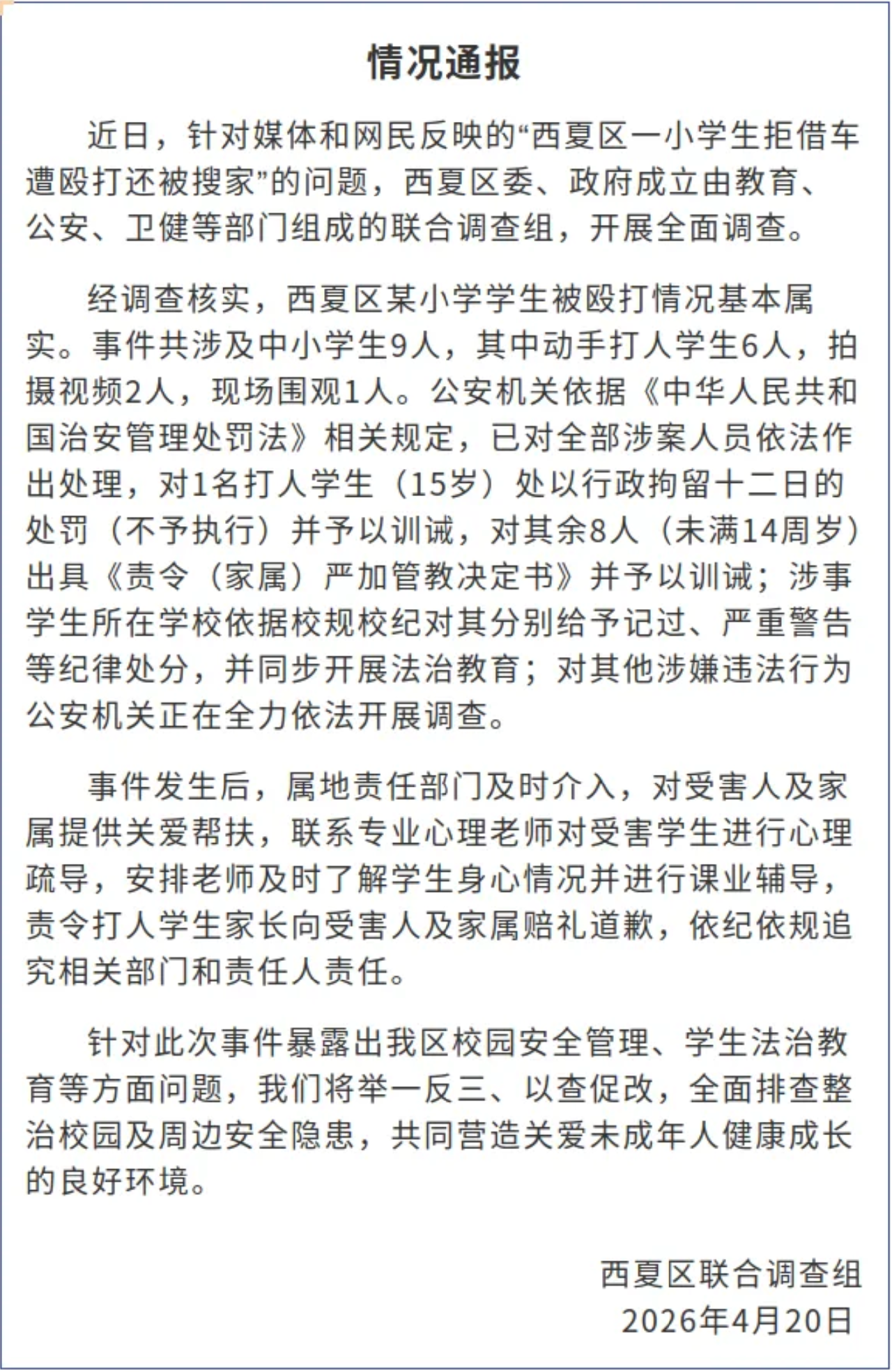
“小学生拒绝借车,竟遭9人殴打还被搜家”?今天当地通报,小学生被殴打情况基本属实。事件共涉及9名中小学生,其中动手打人学生6人,拍摄视频2人,现场围观1人。公安机关已依法处理全部涉案人员,一名15岁打人学生,被处行政拘留十二日(不执行),其余8人,因未满14周岁,已责令家长严加管教并训诫,对其他涉嫌违法行为,公安机关正在全力依法开展调查。

此前报道显示,今年3月21日,宁夏小学生小泽(化名)骑电动三轮车外出玩耍,因为拒绝多名中小学生借车要求,遭到9人持续殴打、辱骂,拍视频。孩子母亲看到视频后,气得服用救心丸。
经诊断,小泽头部、胸部等多处受伤。目前当地已对其安排心理疏导和课业辅导,责令打人学生家长赔礼道歉。相关部门和责任人也将被依纪依规追责。
(本视频使用慧播星数字人)
| 编辑: | 陈佳雯 |
| 责编: | 姚乐 |

剑网行动举报电话:12318(市文化执法总队)、021-64334547(市版权局)
Copyright © 2016 Kankanews.com Inc. All Rights Reserved. 看东方(上海)传媒有限公司 版权所有

全部评论
暂无评论,快来发表你的评论吧